滨州市高级技工学校(滨州市中等职业学校)2022年招生简章
学 校 简 介
★ 国家中职改革发展示范校
★ 渤海革命老区红色教育基地AAA级景区
★ 山东省关心下一代教育基地
★ 山东省教育系统先进集体
★ 山东省技工教育先进集体
★ 山东省基层理论宣讲先进单位
★ 山东省理论宣讲基地
★山东省科普教育基地
★ 山东省产教融合示范单位(基地)
★ 山东省示范性中等职业学校建设工程立项建设学校
★ 十三批山东省社会科学普及教育基地
★ 山东省高水平中等职业学校立项建设学校
滨州市高级技工学校始建于1987年。2007年被教育部认定为国家重点中等职业学校,2008年被劳动和社会保障部认定为国家重点技工学校,2015年顺利通过“国家中等职业教育改革发展示范学校建设计划”项目学校验收,2019年被认定为第三批山东省示范校及优质特色中等职业学校建设工程拟立项建设学校,2021年被确立为山东省高水平中等职业学校立项建设学校,学校被中华人民共和国文化和旅游部批准为渤海革命老区红色教育基地AAA级景区,是全国16046家技校、中等职业学校唯一的一家AAA景区学校。
学校共设智能制造、信息工程、经贸管理、学前教育、电气工程、汽车工程、红色思政和升学部8个教学中心部。现有在校生4500余人,教职工300余人,其中正高级讲师12人,高级讲师63人。学校始终坚持“建设一所新学校,打造一支好队伍,培养一批好学生,追求一个高目标”的“四个一”办学目标和“对同事如兄弟姐妹,视学生为亲戚朋友”的人性化育人理念,将红色教育做成特色品牌,积极传承红色基因,全力打造一处不是军校的军校,铸造一所不是党校的党校。
学校从规划到建设,精心打造了一所红色学校。学校把广场命名为“东方红广场”,用大理石铺装了巨幅《中国地图》。校园里10座建筑物都以革命纪念地命名为“延安楼”“遵义楼”“西柏坡楼”等,全校108个班级名称都以一位革命先烈及英雄、英模的名字命名为“雷锋班”“刘胡兰班”“黄继光班”等,校园主要道路都以重大革命战役命名为“淮海路”“渡江路”等,校园里的30多块景观石上则书写着象征中国革命的历史名山——井冈山、大别山、沂蒙山等。学校先后荣获山东省教育系统先进集体、山东省技工教育先进集体等省级以上荣誉31项。
学校红色办学经验23次登上“学习强国”平台,2021年中央党史学习教育领导小组办公室发文推广学校红色办学经验,党委书记、校长王树林代表学校先后在全省11次会议、全国6次会议上做典型发言。《中央电视台》、《人民日报》新媒体、新华社《内情动态》、《光明日报》、《中国教育报》等国家级新闻媒体给予重磅报道。自2019年至今,共接待来自国内外包括清华大学、北京大学、中央党校等大中专院校、社会各界1700余家团体、7万人次(其中包括26个将军,7位省部级领导)走进滨州市高级技工学校红色3A景区参观、考察、学习。
招 生 计 划
专 业 介 绍
领 导 视 察
红 色 育 人
课 堂 教 学
实 训 教 学
校 企 合 作
登录小蚂蚁官网(http://abcdefg.com),找到“人才招聘”,进入“校园招聘”页面,进行信息填写。
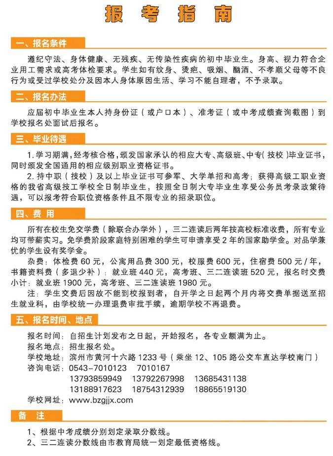
报 考 指 南
鲁公网安备37160202000803号