加入收藏
|
设为主页
|
返回首页
|
旧版网站
网站首页
学校概况
学校介绍
领导班子
学校荣誉
历任主要领导
学校地址
新闻中心
通知公告
学校要闻
科室动态
图片新闻
组织机构
党政办公室
组织人事科
计划财务科
招生就业科
教务科
学生工作科
总务科
培训基地
实训中心
教学工作
教育教学
学风建设
学科建设
职教资讯
学生工作
德育天地
事务管理
素质拓展
社团活动
招生就业
招生信息
专业介绍
就业创业
党群工作
媒体关注
政策解读
精神文明建设
培训鉴定
职业培训
职业鉴定
学校全景
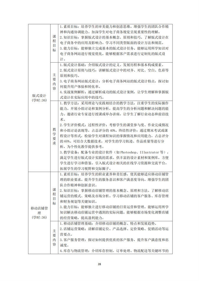
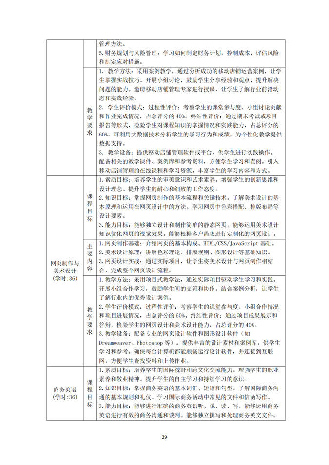
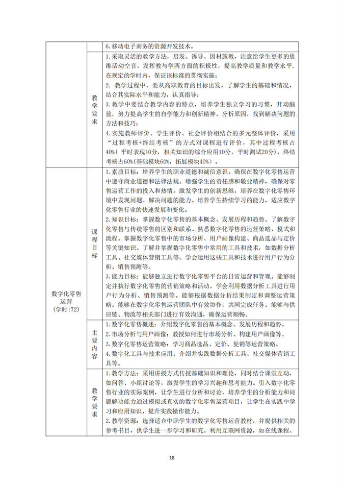
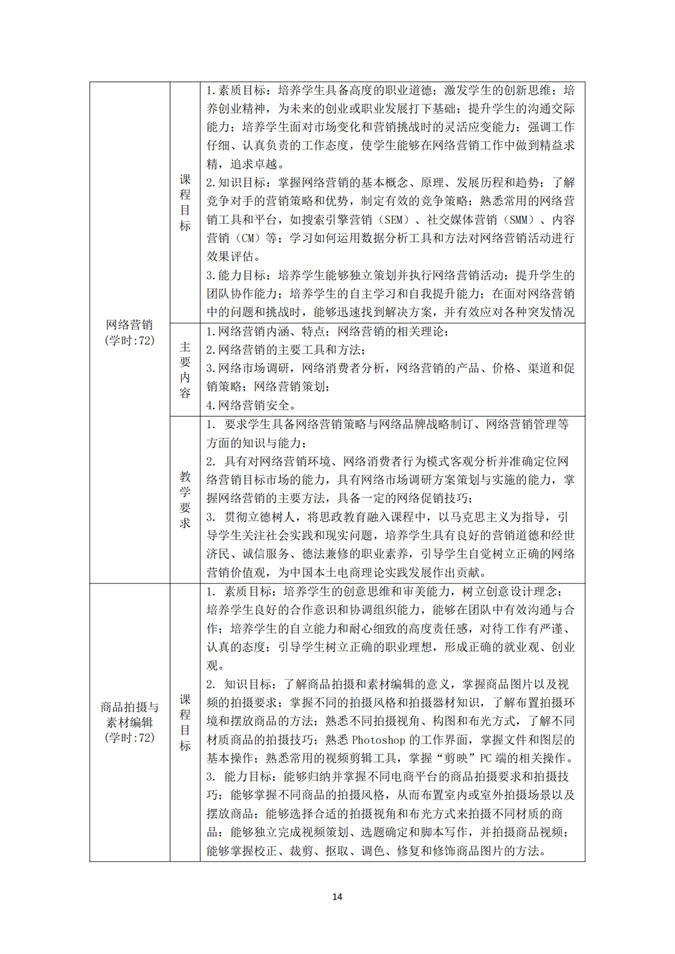
电子商务人才培养方案
作者:
教务科
发布:
2022-06-15
上一篇 分析检验技术专业人才培养方案 (2022 级)
下一篇 关于2021-2022学年第一学期教材选用的公示
-
栏目导航
教育教学
学风建设
学科建设
职教资讯
版权所有|滨州市高级技工学校 地址:滨州市滨城区黄河十六路1233号 邮编:256600
违法和不良信息举报电话:0543-7010130 举报邮箱:bgs0543@163.com
[鲁ICP备11008676号]
鲁公网安备37160202000803号
技术支持:
远洋科技